Оглавление
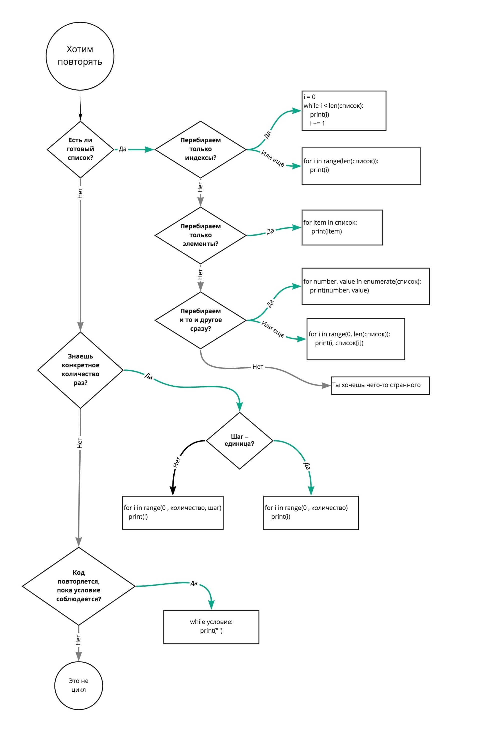
FOR IN Как перебрать все элементы в списке?
Как вывести часть элементов списка?
FOR IN RANGE: как запустить цикл ?
Как пронумеровать элементы списка с единицы?
WHILE: как запустить цикл с любым условием?
Как создать бесконечный цикл и выйти из него?
Цикл — это конструкция из оператора, условия и блока.
Оператор — это for ... in или while.
Условие — выражение, которое определяет, повторится цикл или нет.
Блок — это код с отступом, который повторяется каждый раз.
Итерация — одно повторение цикла.
FOR IN Как перебрать все элементы в списке?

items_list = ["f","f","g","h"]
for item in items_list:
print(item)
# Выведет:
f
f
h
h
Как вывести часть элементов списка?
items_list = ["f","f","g","h"]
for item in items_list:
if item == "f":
print(item)
# Выведет:
f
f
FOR IN RANGE: как запустить цикл ?

girls = ["Иветта", "Лизетта", "Мюзетта"]
for i in range(len(girls)):
print(girls[i])
# Выведет:
Иветта
Лизетта
Мюзетта
Как пронумеровать элементы списка с единицы?
girls = ["Иветта", "Лизетта", "Мюзетта"]
for i in range(len(girls)):
print(i+1, girls[i])
# Выведет:
1 Иветта
2 Лизетта
3 Мюзетта
WHILE: как запустить цикл с любым условием?

i = 0
while i < 5:
print("i =", i)
i += 1
# Выведет:
0
1
2
3
4
num = 4
is_solved = False
while not is_solved:
print("Угадай число")
ans = input()
if int(ans) == num:
print("Угадал!")
is_solved = True
else:
print("Не-а")
Как создать бесконечный цикл и выйти из него?
repeat = True
while repeat == True:
print("Скажите стоп, и мы закончим")
command = input("")
if comand == "стоп":
break
else:
print("Продолжаем")
В чем разница между циклами?

Какой цикл выбрать?
